Pay salary in a single click
What if paying your employees was as simple
as sending a message—no banks, no paperwork,
just instant salary disbursement?


Total amount
INR 40,00,000
SALARY PAYMENT
Pay Total Amount
Total employees
2000
Timeline
2 Months
Feature enhancement
Project Info
Primary UX Designer
UX Researcher
My Role
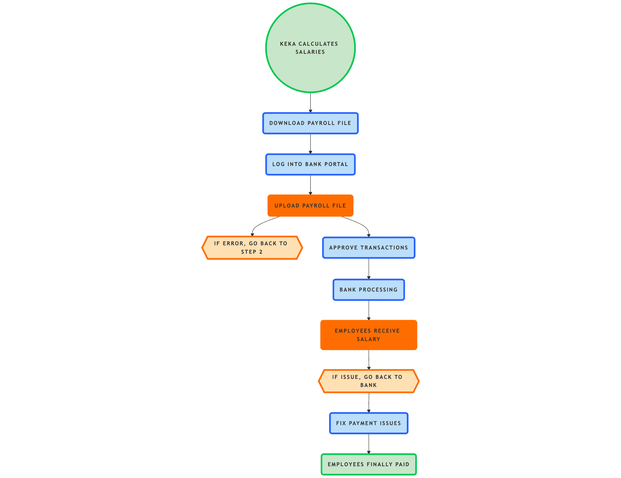
THE OLD WAY OF TRANSFERRING SALARIES

OVERVIEW
Problem Statement
After the payroll calculations are done in Keka(HRMS), the steps of distributing salaries to employees was done manually using a banking system which takes a lot of time and human effort at the end of each payroll cycle.
NOTE: The scope of this problem only considers small-mid size businesses that comprise of 40-60% of all the clients using Keka.
Solution
We introduced a user friendly way of transferring salaries. We created a wallet in which users(Finance admin) can transfer required funds at any time and use those funds to make salary payment. All the transactions will be handled by Keka HR and will be settled in 30-60 minutes using NEFT/RTGS.
Primary users
Finance admins
CEO's (operating a small-mid size business)
HR Executives
WHAT DIFFERENCE DOES THIS FEATURE
MAKE IN USERS LIFE?

Impacts created:
Saves Time – No more manual
bank uploads or branch visits.
Faster Payouts – Salaries are sent within 30-60 minutes, not 24-48 hours.
More Control – Business owners decide when
to disburse, without bank delays.
Time for an extra cup of coffee
RESEARCH
Competitive Analysis

Persona

Ajay Kumar
32 years
“I am the CEO of a startup looking to
streamline the process of payroll
and get things done quickly”
Needs:
Need to disburse employees salary easily.
Want to file and pay for compliance within the deadline and remain compliant.
Frustrations:
Too much work now. Need to send transfer statement to bank and rely on their timings to transfer salaries. No control.
Filing compliance takes a lot of time and I don’t have time as I only want to focus on growing my business.

Shilpa Rao
28 years
“I am a HR manager in a small startup
responsible for looking after company
culture and finance”
Needs:
Want to disburse employees salary on time and accurately.
Don’t want to invest too much time on compliance filing and payment.
Frustrations:
Takes a lot work to disburse the salary to employees like reaching out to the bank every time.
Don’t have much knowledge in compliance filing, thus facing problems in filing various compliances.
DESIGN
This feature has multiple stages and touch points
User Onboarding
User initiates KYC
KYC Verification
CS verifies KYC
Salary Payment & Compliances
Compliance filing & salary disbursal
Brainstorming ideas

User flow

Final Design
We made a number of important decisions on how to visualise and execute each step of the setup process and beyond that.
EVALUATIONS AND ITERATIONS
User testing and Beta release
Some good words from our customers
This is much better than what is present in the market now.
The onboarding is very smooth and easy.
We have a lot of control on how and when we want to use funds.
Sweet feedback and questions
Can you tell us the pricing upfront. That will help me make a decision.
Not able to understand how the complete process of automation is going to work. Knowing the process should help.
How much time will each process time? By when can I start using the feature if I setup now?
Measuring success and metrics (Beta release)
Following the complete release, we'll have improved
metrics for measuring adoption.
88% success rate with beta release
Release automation for 9 early users, out of which 8 are using the feature now
100% of the users completed KYC verification
Most of the users found the process to be easy
Average time to setup is 4 hrs 23 min along with KYC verification
KYC verification is being done manually by the support team as of now
Feedback and Design iterations
Show pricing upfront
When we released the feature, in the first step we were already showing the pricing for payment upfront. We released that as there are many elements on the screen pricing is not taking users attention which is a major decision making factor while adopting this feature.
Explaining the complete process
One straight forward way to explain the complete process was to include a video on the introductory screen. So this was one iteration I made.

But there were two major problems with this approach:
Our user persona (i.e Finance admin/ HR admins/ CEO) usually don’t go through video but rather prefer easy to understand illustrations. I am not sure why but it may be due to time constraints. I thought of testing it but couldn’t due to the reason mentioned below.
When we discussed what kind of video we want with the marketing team they informed it might take some time which might have delayed the release of this feature
Now other way was to explain the process through illustrations. As I created iterations I discussed with my PM and other designers and incorporated their feedback.
FUTURE STEPS
Automation for multiple pay group clients
In Keka users can create multiple pay groups for a single legal entity. Pay group is simply grouping employees whose payroll you want to execute together. We created automation for single pay group tenants only due to complexity in compliance. In future we aim to simplify the compliance architecture of the system and then expanding automation for multiple pay groups. This will help us get more customer using automation.
Connected banking as an option
Complete purpose of automation was to create an easy to use system to disburse employees salary. One of the ways my seniors had tried before was using connected banking but due to some unforeseen reasons they had to discontinue it. Although we have created automation(which users a third party to transfer funds), some customers had preferred connected banking. We might work on it based on the response and support we get from banks.